Healthcare organizations are usually under a lot of pressure to deliver faster and more accurate results while staying compliant and efficient. As hospitals and labs move toward fully digital systems, the tools that run laboratory workflows have become critical. Many labs have already started using lab information systems like Epic Beaker, as this software helps track specimens and automate result reporting, so nothing falls through the cracks. It also supports real-time decision-making and provides analytics that guide smarter choices. For labs aiming to grow, reduce errors, and stay competitive, a strong LIS platform is no longer optional.
Having developed many healthcare solutions for hospital IT leaders and medical care centers, we understand the balance between a good product that has safety, compliance, and operational efficiency, which only a well-architected LIS can achieve. IdeaUsher understands these challenges deeply, and this blog is our way of passing on valuable information about creating a system like Epic Beaker.
Key Market Takeaways for Lab Information Systems
According to GrandviewResearch, the laboratory information management system market is set for steady expansion, growing from USD 2.44 billion in 2024 to an estimated USD 3.56 billion by 2030 at a CAGR of 6.22%. Growth is driven by rising demand for automation and stricter compliance needs across pharmaceutical, biotechnology, and clinical research labs. North America leads the market, while cloud-based deployment models dominate thanks to their flexibility, lower upfront costs, and scalability.

Source: GrandviewResearch
Modern LIMS platforms are changing how labs function. They do more than just track samples; they also automate workflows, integrate instruments, provide analytics, and connect to electronic health records.
Tools like Scispot, LabWare, LabVantage, and Dendi LIS help labs improve accuracy, reduce errors, and boost collaboration through real-time data sharing. Labs increasingly view these solutions as essential for improving productivity while complying with regulations.
Strategic partnerships are also impacting the market as organizations adopt LIMS to update their operations. For example, LabVantage’s 2024 partnership with the Netherlands Forensic Institute shows how digital tools are changing forensic workflows. Similar efforts in clinical and diagnostic labs indicate a larger trend: LIMS platforms are becoming key to digital transformation in labs around the world.

What is a Lab Information System?
A laboratory information system is software built to run the core operations of a medical lab. It connects the steps from ordering a test to delivering and billing the results. Think of it as the control center that manages specimens and data under strict rules. Unlike general healthcare apps, it is designed for the heavy workloads and precision that labs depend on every day.
Core Functions of an LIS
- Order Management: Receives test orders electronically and creates digital workflows for staff.
- Specimen Tracking: Uses barcodes to label and follow each sample from collection through analysis, ensuring full chain of custody.
- Workflow Automation: Routes tests and data to the right department and technologist.
- Instrument Integration: Interfaces directly with analyzers to send worklists and capture results without manual entry.
- Result Validation & Reporting: Gives technologists and pathologists tools to review, verify, and release accurate results to clinicians and EHRs.
- Quality Control & Compliance: Tracks QC data, instrument logs, and staff certifications to meet CLIA and CAP standards.
How does an LIS differ from General Healthcare Apps?
Healthcare apps like EMRs or patient portals are great for managing records and scheduling, but they are not built for the lab. An LIS is designed to handle the complex workflows that labs face every day. It also meets strict regulatory standards while keeping specimens and results accurate and traceable.
| Feature | Laboratory Information System (LIS) | General Healthcare Apps |
| Primary Users | Lab staff: phlebotomists, technologists, pathologists | Clinicians, nurses, admin staff, patients |
| Core Focus | Managing specimens and test data | Managing patient records and admin workflows |
| Workflow Complexity | Complex, rule-based, multi-step | Simpler, focused on documentation and care coordination |
| Integration Needs | Bi-directional with lab instruments and EMR | Mainly with other clinical modules |
| Regulatory Scope | CLIA, CAP, lab-focused compliance | HIPAA, broader healthcare compliance |
Types of Lab Information Systems
1. Clinical Pathology – High-Volume Testing
Clinical Pathology focuses on testing fluids like blood and urine as well as cultures and it is built around speed and accuracy. These labs often handle thousands of samples each day with heavy use of automation. The results are structured and numerical, which makes them easier to process and review quickly.
Departments Covered:
- Chemistry: Electrolytes, enzymes, hormones, toxicology
- Hematology: Blood counts, coagulation studies
- Microbiology: Pathogen identification and susceptibility testing
- Blood Bank: Manages blood products and safe transfusion practices
A CP LIS must be fast, reliable, and able to interface seamlessly with analyzers. Auto-verification rules allow normal results to be released instantly, reducing bottlenecks.
2. Anatomic Pathology – Tissue-Based Diagnosis
Anatomic Pathology deals with studying tissues and cells to diagnose diseases like cancer, and its workflows are more detailed than routine lab tests. It tracks cases through multiple stages from specimen to block to slide. Along the way, it supports collaboration and manages both structured reports and unstructured data like images.
Departments Covered:
- Surgical Pathology: Tissue examination from surgeries or biopsies
- Cytology: Pap smears, fluid samples, fine needle aspirations
- Autopsy Pathology: Post-mortem examinations and reporting
An AP LIS emphasizes structured reporting (e.g., CAP synoptic protocols) and integration with digital pathology scanners, making it a vital system of record for diagnosis rather than just test results.
How Does the Epic Beaker System Work?
Epic Beaker serves as the digital command center of the modern clinical laboratory, orchestrating the journey of every lab order from initial physician request to final result reporting. Its closed-loop design ensures data integrity, patient safety, and workflow efficiency across both clinical pathology and anatomic pathology domains.

1. The Order Process
EpicCare/CPOE Integration
A physician begins by placing a lab order (e.g., CBC, biopsy) through EpicCare’s Computerized Provider Order Entry (CPOE). Clinical decision support is embedded, helping ensure the correct test is selected at the right time for the right patient.
Seamless Order Communication
Lab orders move straight from the EHR into Epic Beaker without needing extra interfaces. This direct path keeps the information clean and accurate. It also brings over the full patient details so the lab can get to work without delays.
2. Specimen Management and Tracking
This phase highlights Beaker’s emphasis on traceability and patient safety.
- Bedside Collection with Epic Rover: Nurses and phlebotomists use the Rover mobile app to confirm Positive Patient Identification. Scanning the patient’s wristband brings up pending orders, ensuring the specimen matches the correct patient.
- On-Demand Labeling: Rover triggers real-time, specimen-specific barcode label printing at the bedside, eliminating the risks of pre-printed labels.
- Accessioning & Tracking: When a specimen reaches the lab, it is given a unique identifier that marks the start of its journey. From that point, Beaker uses barcodes to follow every step. This means the lab has a clear record from transport through testing to storage.
3. Core Laboratory Processing (Clinical Pathology)
For high-volume workflows like Chemistry, Hematology, and Microbiology, Beaker Clinical Pathology provides automation and integration.
| Feature | Description |
| Instrument Interfaces | Bi-directional connectivity through middleware, such as Data Innovations, enables analyzers to receive orders and send results automatically, reducing manual entry errors. |
| Workflow Automation | A rules engine streamlines tasks with auto-verification of normal results, reflex test ordering, and efficient accessioning. |
| Quality Control (QC) | Built-in QC tools track lab performance, flag issues, and help meet standards from groups like CLIA and CAP. |
| Outstanding List | A live worklist shows pending tasks in real time, helping technologists focus on what matters most. |
4. Anatomic Pathology Processing
For complex, case-based workflows like Histology, Cytology, and Surgical Pathology, Beaker Anatomic Pathology supports detailed case management.
| Feature | Description |
| Case Builder Activity | Organizes hierarchical links between cases, specimens, blocks, and slides to ensure complete traceability. |
| Case Preparation Work List (CPWL) | Supports histology and grossing staff with tasks like specimen processing, cassette printing, slide preparation, and advanced staining such as IHC. |
| Resulting & Sign-Out | Pathologists use structured templates like CAP Synoptic Reports to document key findings in a standardized and analyzable format. |
| Amendments & Addendums | Enables secure corrections or updates to reports while maintaining data integrity and compliance. |
5. Results and Analytics
The final stage completes the loop by transforming raw lab output into clinical intelligence.
- Critical Value Notification: Decision support tools flag urgent results, triggering secure alerts (via Epic Secure Chat or inbox messages) to providers for timely intervention.
- Integrated Result Reporting: Verified results immediately populate the patient’s chart, accessible in Epic Results Review and Chart Review. Patients also gain timely visibility via the MyChart portal.
Operational Reporting
- Reporting Workbench: On-demand, real-time dashboards track KPIs like turnaround time, volumes, and staff productivity.
- Clarity & Caboodle: Nightly extracts feed Epic’s enterprise data warehouse, enabling historical trend analysis, population health reporting, and advanced analytics.
Benefits of Developing an LIS Like Epic Beaker
Developing an LIS like Epic Beaker brings seamless integration with existing systems, improving workflow efficiency. It ensures better accuracy in tracking specimens and reporting results, which helps minimize errors. With real-time data access and decision support, it boosts patient safety and overall care coordination.
Technical Advantages
A modern LIS provides the backbone for better patient care and smoother operations. Replacing outdated processes with automated workflows and unified data models helps labs deliver accurate, timely results while supporting confident clinical decisions.
1. Faster Turnaround Time
Automation, direct instrument integration, and auto-verification move results from analyzers to physicians in minutes. This shortens turnaround time, enables quicker treatment decisions, and improves both outcomes and patient satisfaction.
2. Unified Data
A Beaker-like LIS serves as a single source of truth, linking lab results, imaging, and medication history in real time. This reduces diagnostic errors, removes the need to switch systems, and empowers more informed care.
3. Error Reduction
Barcode-driven Positive Patient Identification ensures every sample is verified at collection, processing, and storage. This digital chain of custody eliminates misidentification and guarantees accurate results for the right patient.
Business Advantages
Beyond clinical impact, a modern LIS creates strong business value. It improves compliance, scales with growth, and opens new revenue streams, ensuring labs remain competitive and financially sustainable.
1. Compliance and Audit Readiness
Built-in audit trails, role-based access, and quality control tools make compliance proactive. Labs reduce regulatory risks and are always prepared for inspections without manual effort.
2. Scalability for Growing Demands
A cloud-native LIS grows effortlessly with rising test volumes or new facilities. Its flexible architecture supports expansions and outreach programs while keeping performance consistent.
3. Direct Revenue Generation
Automated billing captures charges accurately, boosts reimbursements, and speeds claims. Outreach portals for external providers add new revenue, while reducing errors and labor drive fast and measurable returns.

How to Develop a LIS Software for Pathology Labs?
We have built many laboratory information systems over the years, and each project has taught us how to make labs run smoothly and safely. When we develop a system like Epic Beaker for our clients, our focus is always on creating seamless workflows that fit real lab practices.
The aim is to support both clinical and anatomic pathology while improving efficiency, accuracy, and patient safety.

1. Define Requirements
We begin by mapping out distinct workflows for Clinical Pathology (high-volume lab testing) and Anatomic Pathology (tissue-based and biopsy work). A Specimen Source Dictionary is also designed to standardize specimen handling across the lab, ensuring consistency and reducing errors.
2. Architect LIS Data Model
We then design the underlying architecture, choosing between relational or hierarchical models based on the client’s needs. At this stage, we also build real-time integration with EHR systems via HL7/FHIR APIs, ensuring smooth data exchange across the healthcare ecosystem.
3. Specimen Collection & Tracking Modules
For specimen collection, we implement mobile apps with Positive Patient Identification, barcode scanning, and bedside label printing. This guarantees that every sample is correctly linked to the patient, providing full traceability from collection to reporting.
4. Instrument Interfacing & Automation Logic
The LIS is connected to lab instruments through middleware or direct ASTM/HL7 links. We also implement auto-verification and reflex rules, which reduce manual intervention and help labs process high volumes of tests efficiently.
5. Anatomic Pathology Workflows
In Anatomic Pathology, we enable hierarchical tracking (case → specimen → block → slide), and implement structured Synoptic Reporting for CAP compliance. We also integrate with digital pathology systems, allowing pathologists to review slides digitally and leverage advanced imaging.
6. Compliance & Security
Finally, we ensure the system meets strict regulatory standards with HIPAA/HITECH encryption, audit trails for CLIA/CAP, and role-based access controls with secure authentication. This guarantees compliance while protecting patient data.
How an EHR-Agnostic LIS Beats Closed Ecosystems?
Epic Beaker shines because it is tightly woven into the Epic EHR. The catch is that this same strength can hold you back if you need to work outside Epic’s world.
What happens when your reference lab serves many hospitals using different EHRs? What if you want to use a top-notch digital pathology viewer or implement an AI algorithm that Beaker wasn’t built for?
Suddenly, you’re stuck, forced to choose between the efficiency of one vendor’s suite and the innovation of a multi-vendor ecosystem.
At IdeaUsher, we don’t accept that trade-off. We believe laboratory software should empower choice; it shouldn’t impose restrictions. That’s why, when we design LIS solutions for our clients, we don’t treat them as just another EHR module. Instead, we create an independent hub for the whole diagnostic journey.
By making FHIR a first-class citizen in our architecture, we avoid bolt-on interoperability and instead bake it into the core of the system.
Our design rests on three architectural layers:
1. The Universal FHIR Gateway
Instead of creating fragile HL7 connections, we use FHIR APIs. This way, orders from Epic, Cerner, or Athenahealth are converted into clear FHIR resources before they reach our LIS. Results come back as Observations or Diagnostic Reports.
The outcome: New integrations are quick, predictable, and cost-effective, because everyone speaks the same language.
2. The Microservices Composition Layer
A FHIR order doesn’t just enter a static workflow. It’s orchestrated through independent, composable services:
- Accessioning Service creates the case.
- Workflow Engine applies rules (e.g., “if patient has history of CRC, route to GI specialist”).
- Digital Pathology Service reserves slide image storage.
- Billing Service pre-populates CPT codes.
Each service runs independently. We can update, replace, or scale one without disrupting the others, something a monolithic system can’t match.
3. The API-Economy Ecosystem
This is where agnosticism really shows its value. You can plug in tools like Paige or Ibex straight into a pathologist’s workflow without waiting for anyone’s approval. You can add a patient portal to handle reporting and scheduling. You can even send data directly to research databases to push clinical trials forward.
Why It Matters?
The result is depth through openness:
- Faster, Cheaper Integrations: A new EHR interface is no longer a 6-month, $50,000 project. It’s a configuration task, leveraging shared, understood standards.
- Unprecedented Flexibility: Your lab is free to select the best tools for the job, not just the tools that are pre-approved by your EHR vendor.
- Future-Proof Foundation: As new standards and technologies emerge, they can be integrated as new microservices or connected via API, ensuring the platform never becomes obsolete.
We didn’t set out to build another Beaker. We set out to solve the deeper problem: connectivity and choice in diagnostics. Where others built walls, we built bridges.
Tools & APIs Needed for Lab Information Systems
Building a Laboratory Information System is nothing like building a regular app. In healthcare, the stakes are higher because you need airtight security, constant uptime, and smooth data exchange between systems. On top of that, the system has to handle both structured and messy medical data without breaking a sweat.

1. Interoperability & Data Exchange
An LIS must integrate seamlessly with Electronic Health Records, hospital systems, and lab instruments.
HL7 FHIR APIs
HL7 FHIR is the modern way labs and hospitals share data, and it is built on simple RESTful APIs that developers already know. It makes connecting with EHRs and building portals for doctors or patients much easier. If you want a system that feels ready for mobile and future-proof, this is the standard to use.
HL7 v2 Interfaces
HL7 v2 may be old, but it still runs the show in many hospitals and labs. It is the language that legacy EHRs and instruments understand best. If you want your LIS to actually connect in the real world, you cannot ignore it.
Your LIS must support both FHIR (future) and HL7 v2 (present) to remain broadly compatible.
2. Instrument Interfacing
Lab instruments all speak their own languages, and middleware steps in as the translator. It handles validation and retries so results never get lost. This saves your team from building custom interfaces and makes adding new analyzers much faster.
Middleware is often more cost-effective and reliable than custom interfaces.
3. Mobile Development
Specimen collection leaves no room for error so the mobile app has to work every time. Using frameworks like React Native or Flutter lets you cover both iOS and Android with one build. You also get features like barcode scanning and offline sync that keep phlebotomists safe and efficient.
4. Cloud Infrastructure
Modern LIS deployments are shifting from on-prem to the cloud for scalability and compliance.
Cloud Platforms
Cloud platforms like AWS, Azure, and GCP give you more than servers; they give you HIPAA-ready tools. With built-in redundancy and disaster recovery, you get peace of mind. As your lab grows, the cloud can scale with you from one site to a nationwide network.
Core Services
A modern LIS needs the right mix of cloud services to stay flexible and secure. You can run legacy apps on virtual machines while relying on managed databases for core data and secure storage for files. With Kubernetes handling microservices, you get a system that is easier to scale and maintain.
5. Data Management
Lab data is diverse: transactional, unstructured, and time-series.
Transactional Databases
Transactional databases like PostgreSQL or SQL Server are the backbone of an LIS. They store patient data, orders, and results with the reliability healthcare demands. With ACID compliance in place, every transaction is safe, consistent, and traceable.
NoSQL Databases
NoSQL databases give your LIS the flexibility that relational systems cannot. MongoDB works well for logs, audit trails, and detailed pathology notes, while Cassandra is built for massive time series data like QC runs. Using both where they fit best keeps the system fast and adaptable.
6. Security & Compliance
Security is non-negotiable in healthcare software. Compliance is the baseline.
| Category | What It Means for LIS | Why It Matters |
| Encryption | Use OpenSSL or cloud KMS with TLS/SSL for data in transit and AES-256 for data at rest | Protects sensitive patient data and meets healthcare security standards |
| Audit Logging | Provides traceability and is required for HIPAA, CLIA, and CAP compliance | Provides traceability and is required for HIPAA CLIA and CAP compliance |
| Identity and Access Management (IAM) | Apply OAuth 2.0 and OpenID Connect with role based access control | Ensures only authorized staff see the right data and centralizes security policies |
Bake in compliance from day one; retrofitting later is risky and costly.

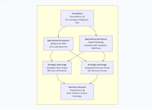
Use Case: Modernizing a Pathology Lab
One of our clients came to us with a serious problem: their pathology lab was running on a 15-year-old LIS that could not keep up. Manual processes led to errors and painfully slow turnaround times, while outreach services were missing entirely. Pathologists were frustrated, and the hospital needed more than an upgrade; they needed a real digital transformation.
The Solution: Building a Future-Proof LIS
We partnered with the hospital to design a cloud-native LIS tailored to their needs. The goal wasn’t just to replace an old tracker but to create an intelligent diagnostic hub.

Eliminating Errors with Mobile-First PPID
We developed a HIPAA-compliant mobile app for bedside specimen collection. Nurses simply scanned a patient’s wristband, verified orders, and printed the correct barcoded labels instantly. This removed manual labeling errors and made patient identification safer and faster.
Modernizing Pathology with Digital Workflows
For the pathologists, we created a dedicated Anatomic Pathology module. Reports were structured using CAP protocols, ensuring accurate data capture for analytics and billing. Integration with whole-slide imaging allowed pathologists to view slides and finalize reports in one place, creating a seamless digital pathology workflow.
Boosting Efficiency with an Intelligent Rules Engine
We implemented a configurable rules engine to handle auto-verification and reflex testing. Routine normal results were released automatically, while abnormal findings were flagged for review. With 80% of results auto-verified, technologists had more time to focus on complex cases.
Unlocking Revenue with an Outreach Portal
We built a secure web portal for external clinics and physicians. Providers could place orders electronically, access results instantly, and review historical data. These orders flowed directly into the LIS without manual re-entry, transforming outreach into a profitable new service line.
The Results: Measurable Impact
Within a year, the lab saw dramatic improvements:
- 40% faster turnaround times, giving physicians critical results hours sooner.
- 99.8% reduction in labeling errors, significantly improving patient safety.
- 80% auto-verification rate, increasing throughput without adding staff.
- $1.2M in new revenue from external outreach services.
- Higher pathologist satisfaction, with integrated workflows that supported faster and more confident diagnoses.
Conclusion
Laboratory Information Systems are essential in today’s healthcare. They ensure accuracy, efficiency, and compliance in handling lab data and workflows. Epic Beaker is an excellent example of effective LIS development. It offers scalability, interoperability, and solid compliance features. These qualities help laboratories meet the increasing demands of healthcare delivery. These solutions are not just scalable and compliant; they are also profitable and ready for the future. Partner with us to turn your LIS vision into reality.
Looking to Develop a Lab Information System?
At IdeaUsher, we help labs and healthcare organizations bring that vision to life. We don’t just write code, we design and deliver Laboratory Information Systems that match the power of Epic Beaker while being tailored to your unique goals and workflows.
Why Partner with IdeaUsher?
Proven Technical Expertise: With more than 500,000 hours of development experience, our team of ex-MAANG engineers brings the same discipline and innovation that power the world’s top tech platforms.
Deep Healthcare Knowledge: We understand the complexity of CP and AP workflows, the importance of HIPAA and CLIA compliance, and the absolute need for patient safety at every step.
End-to-End Partnership: From the first design sketches to full-scale deployment, we take ownership of the entire process so you have a single, trusted partner guiding the journey.
What We Deliver
- Native EHR integration with FHIR APIs
- Intelligent auto-verification and rules engines
- Mobile-first PPID to eliminate labeling errors
- Scalable, cloud-native architecture built for growth
Ready to explore how we can transform your lab operations?
Take a look at our recent projects and see the impact we’ve already delivered for clients like you.
Work with Ex-MAANG developers to build next-gen apps schedule your consultation now
FAQs
A1: A Laboratory Information System is designed specifically to manage laboratory operations, such as sample tracking, test results, and instrument integration, while an Electronic Health Record encompasses the complete scope of patient health data across all departments. Epic Beaker stands out because it integrates LIS capabilities directly within the EHR, creating a seamless connection between lab workflows and broader patient care.
A2: The timeline to build an LIS generally ranges from six to twelve months, depending on the scale of the lab, the complexity of the required features, and how many systems need to be integrated. Additional factors like regulatory compliance, data migration, and user training can also influence the overall duration.
A3: In most laboratory setups, middleware plays a crucial role in connecting lab instruments with the LIS, ensuring smooth data transfer and reducing errors. That said, with the right expertise and custom development, it’s possible to build direct interfaces between instruments and the LIS, eliminating the need for middleware in some cases.
A4: Yes, beyond improving efficiency, a well-designed LIS can open revenue streams by supporting lab outreach programs, enabling integrated billing, and accelerating reimbursement cycles. By expanding the hospital’s lab services to external providers and patients, the LIS can directly contribute to profitability while maintaining high-quality care.














