The global move toward sustainable technology has picked up speed recently due to strict environmental rules and growing corporate responsibility efforts. The European Union’s Battery Regulation is a key example of this trend. It requires detailed tracking and transparency throughout battery lifecycles in all industries.
To keep up with these changes, innovative companies are using battery passport app solutions. These solutions offer complete visibility into battery performance, sourcing, and environmental effects. Businesses using these solutions can tap into new revenue streams like Battery-as-a-Service models. At the same time, they can boost their ESG credentials and strengthen their market positions.
Having worked across various industries where sustainability and traceability are crucial, we know exactly how to build battery passport apps that meet regulatory needs and drive innovation. IdeaUsher has helped businesses track battery chemistry, improve lifecycle insights, and boost energy efficiency. We’re using this blog as a platform to share our expertise, helping you grasp the essential features and technology stack needed to develop a similar solution.
Key Market Takeaways for Battery Passport Apps
According to MeticulousResearch, the battery passport software market is experiencing rapid growth, with its value set to rise from USD 32.50 million in 2024 to USD 42.58 million in 2025, and is expected to reach USD 642.05 million by 2035. This surge is driven by new global regulations prioritizing battery traceability, lifecycle transparency, and sustainability. As industries demand more accountable battery supply chains, digital product passport solutions are gaining significant momentum, particularly in the electric vehicle and energy storage sectors.

Source: MeticulousResearch
A key factor behind this growth is the EU Battery Regulation, which requires all industrial and EV batteries sold in Europe to have digital battery passports by 2027. Industry leaders like Circularise, Minespider, and the Battery Pass consortium are pioneering blockchain and QR code technologies to track batteries from production through recycling.
These innovations ensure that companies can meet regulatory standards while fostering a more sustainable and transparent approach to battery management.
Strategic partnerships are also playing a key role in driving adoption. For example, Microvast has partnered with Minespider to offer EU-compliant battery passports, while Circularise is collaborating with P3 consultancy to help automotive manufacturers navigate the complex regulatory landscape. These collaborations are making it easier for businesses to implement battery passports, ensuring compliance and promoting greater sustainability in the battery industry.

Digital Product Passports and Their Transformative Impact
A digital product passport acts as a full digital identity for a physical product. Introduced under the European Union’s Eco-design for Sustainable Products Regulation (ESPR), it aims to create a circular economy by providing clear, accessible information about a product’s sustainability.
Think of it like a CV for a product. A DPP typically contains:
- Materials composition and sourcing
- Carbon footprint and overall environmental impact
- Repair, maintenance, and disassembly instructions
- Recycling guidance
- Supply chain transparency data
How the Battery Passport App Fits In?
The battery passport apps are the first use of the DPP framework for batteries. They focus on electric vehicles and energy storage. These apps track the battery’s entire lifecycle. They provide real-time information about its health, performance, and environmental impact. The apps also help users extend battery life, resell, or recycle the battery in a responsible way.
Key connections between DPP and Battery Passport Apps:
- Regulatory Alignment: Both follow EU rules aimed at circular economy goals.
- Data Transparency: Both require detailed lifecycle information.
- QR Code Access: Both often provide consumer access via scannable codes.
- Supply Chain Tracking: Both track materials from raw sourcing to end-of-life.
Types of Battery Passport Apps
Within the DPP framework, Battery Passport Apps cater to different stakeholders:
| Type of App | Purpose | Key Features |
| Compliance-Focused Apps | Ensure regulatory adherence and legal market placement under the EU Battery Regulation. | – Standardized ESG reporting templates- Regulatory compliance checklists- Automated reporting capabilities |
| Enterprise-Focused Apps (OEM/Recycling Integration) | Create operational and business value by integrating with enterprise systems and optimizing the battery lifecycle. | – Real-time IoT data from battery management systems- Predictive analytics for battery health- Supply chain optimization tools |
| Consumer-Facing Apps with QR-Code Access | Make technical data understandable for end-users, building trust and promoting sustainable choices. | – Easy QR code scanning interface- Visual dashboards showing sustainability metrics- Battery health monitoring for owners |
How Do Battery Passport Apps Work?
Battery Passport Apps work by collecting data from every stage of a battery’s life, securing it with blockchain so it can’t be tampered with, and then turning that data into clear insights for regulators, recyclers, and consumers. In simple terms, it’s a digital record that proves where a battery came from, how it’s performing, and what should happen to it next
Layer 1: The Data Collection Engine
The first layer captures data from every stage of the battery’s life, turning its journey into a digital record.
| Lifecycle Phase | Key Activities |
| Raw Material Phase | Supplier APIs provide material origin details; IoT sensors monitor mining and processing conditions; digital certificates confirm compliance and ethical sourcing. |
| Manufacturing Phase | ERP systems log production metrics like energy use and chemical makeup; quality control systems record test results; blockchain stamps secure each manufacturing step. |
| Usage Phase | The Battery Management System (BMS) streams real-time data on state of health, charge cycles, temperature, and voltage; edge computing processes data locally before sending it to the cloud. |
| End-of-Life Phase | Recyclers input material recovery rates; second-life tools evaluate remaining capacity; certification systems validate proper disposal or reuse. |
Layer 2: The Trust Foundation
What separates a Battery Passport from a basic database is its trust layer.
- Blockchain Integration: Every key data point is converted into a digital fingerprint and stored on a distributed ledger, making the record tamper-proof. Any attempt to alter it is immediately detectable.
- Cryptographic Security: Digital signatures confirm the source of each entry, role-based encryption controls access, and zero-knowledge proofs allow verification without exposing sensitive details.
Example: Instead of simply displaying “45% recycled content,” the passport provides blockchain-verified evidence from recycler to manufacturer, making the claim fully trustworthy.
Layer 3: The Intelligence Layer
This layer translates raw data into actionable value for different users.
- Advanced Analytics: Machine learning predicts battery lifespan, optimizes charging strategies, and spots safety issues before they escalate.
- Interoperability Framework: Standardized APIs make it easy to share data across platforms. Interfaces are customized for different stakeholders—regulators see compliance dashboards, recyclers get disassembly instructions, and consumers view clear sustainability scores.
Key Features of Battery Passport Apps
After developing numerous battery tracking and management apps, we’ve learned what really resonates with users. Over time, we’ve identified key features that not only enhance the experience but also provide real value. Here are the standout features that have become hits among users:
1. Dynamic State of Health Dashboard
Users love having a real-time, dynamic health report of their battery. The dashboard shows performance, predicted lifespan, and degradation factors in a simple, visually intuitive format, making it easy to track battery health.
2. Verified Lifecycle Timeline
This interactive timeline lets users explore the entire lifecycle of the battery—from raw material sourcing to current use. With verified data at each stage, such as manufacturing dates and capacity, users get complete transparency.
3. Second-Life and End-of-Life Engine
This feature provides actionable advice based on battery data. It suggests second-life applications, like energy storage resale, or gives recyclers a “recyclability score” for better disposal decisions, maximizing battery lifespan or sustainability.
4. Instant Compliance Verification
A simple QR code on the battery offers instant proof of compliance with regional standards like the EU Battery Regulation. Scanning it provides on-the-spot verification, simplifying complex regulatory processes.
5. Carbon Footprint & ESG Data
As sustainability grows in importance, users appreciate detailed insights into a battery’s carbon footprint, broken down by lifecycle stages, alongside other ESG metrics, like responsible sourcing.
6. Secure Ownership & Transfer Log
The secure digital ledger that tracks battery ownership and transfers has proven valuable, particularly in resale markets. It ensures an immutable record, protecting both buyers and sellers from fraud.
7. Predictive Maintenance Alerts
Users have shown great interest in proactive alerts. With AI analyzing battery data and usage patterns, this feature sends notifications about potential issues (like cell imbalances or upcoming service needs), helping users prevent failures and extend battery life.

Benefits of Building a Battery Passport App
A battery passport app turns complex battery data into clear, actionable insights. It helps businesses stay compliant, build trust with customers, and unlock new revenue through second-life markets. At the same time, it empowers consumers with transparency and protects their investment in high-value products like EVs.
1. For Businesses: Transforming Obligation into Opportunity
A Battery Passport helps companies turn regulatory requirements into strategic advantages, boosting efficiency, brand value, and opening new revenue streams.
- Streamlined Compliance & Risk Reduction: Tracking materials, carbon footprints, and recycling manually is costly and error-prone. The app automates data collection, centralizes it, and creates an auditable source of truth, reducing compliance costs and minimizing regulatory risks.
- Authentic ESG Transparency that Builds Trust: Consumers and investors demand proof of sustainability. The app provides verifiable evidence of ethical sourcing and environmental impact, strengthening brand reputation and attracting ESG-focused stakeholders.
- Unlocking New Revenue Streams & Enhancing Value: By recording a battery’s health and history, the app supports second-life markets and increases resale value, creating new revenue opportunities while building buyer confidence.
2. For Regulators: Enabling Effective and Efficient Oversight
Battery Passports standardize reporting, making oversight simpler and more reliable, shifting from fragmented self-reports to verifiable, actionable data.
- Standardized and Verifiable Compliance Records: A universal Battery Passport ensures consistent reporting across companies and products, removing ambiguity and enabling easy verification of compliance data.
- Enhanced Auditing and Enforcement Capabilities: With blockchain-secured data on material provenance and environmental impact, regulators can trust the information, simplify audits, reduce fraud, and enforce standards more effectively.
3. For Consumers: Empowerment Through Transparency
The Battery Passport turns complex battery data into simple insights, giving consumers confidence in their purchases and empowering values-driven decisions.
- Unprecedented Product Transparency: A QR scan reveals the full journey of a battery, letting consumers verify ethical sourcing and understand the environmental impact of their product.
- Protected Investment and Resale Value: Certified battery history assures owners of the product’s condition, safeguarding investments like EVs and boosting resale value through verified health records.
Tools & APIs Needed for Battery Passport Apps
Building a robust battery passport app requires a combination of blockchain, cloud, IoT, and data processing tools to ensure security, scalability, and seamless interoperability. Here’s a breakdown of the key technologies:
1. Blockchain/DLT
| Platform | Purpose | Key Benefit |
| Hyperledger Fabric | Records battery lifecycle events securely | Immutable, tamper-proof data |
| Ethereum | Tracks battery stages via blockchain | Transparent and verifiable data |
| Corda | Shares data securely among stakeholders | Ensures integrity and trust |
2. Cloud Infrastructure
Scalable and reliable cloud platforms such as AWS, Azure, and Google Cloud (GCP) host the application, handle massive data volumes, and provide global access for all stakeholders.
3. IoT Platforms
With AWS IoT Core or Azure IoT Hub, the system keeps an eye on your batteries in real time. Every charge, discharge, and performance metric is tracked continuously. This way, you always know the health and usage of each battery, without guessing.
4. Data Processing
- Apache Kafka: Streams real-time battery data from multiple sources.
- Apache Spark: Processes and analyzes large volumes of battery data quickly.
- AWS Glue: Integrates and harmonizes data into a unified, actionable record.
5. APIs & Standards
Using REST and GraphQL APIs alongside IEC/ISO standards, the system keeps everyone connected. Manufacturers, OEMs, recyclers, and marketplaces can share data seamlessly. It’s like giving every partner a common language so nothing gets lost in translation.
6. Security & Privacy
Keeping sensitive data safe is more important than ever. Using protocols like OAuth 2.0 lets you control who can access information, while Zero-Knowledge Proof libraries ensure privacy without exposing the actual data. This approach keeps your systems secure and compliant with regulations, all without compromising user trust.

Use Case: EV Battery Passport on Blockchain
One of our clients, an innovative electric vehicle manufacturer, faced a major challenge with the upcoming EU Battery Regulation. Their goal wasn’t just compliance; it was proving to customers that their batteries were ethically sourced and held real long-term value. They needed a solution that built trust while keeping their sustainability promise intact.
They needed more than a static document, they needed a system that could:
- Prove the ethical sourcing of raw materials.
- Track battery health dynamically over its lifetime.
- Build a trusted foundation for resale and recycling.
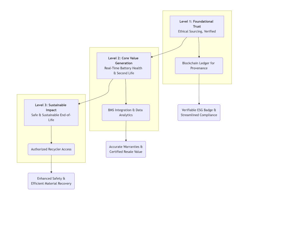
Our Solution: A Digital ‘Birth Certificate’ on Blockchain
Idea Usher designed and implemented a comprehensive Battery Passport platform, transforming the battery from a hidden component into a transparent, value-generating asset.

1. Ethical Sourcing, Verified
The client needed a way to track cobalt sourcing against strict ESG standards. We built a blockchain ledger that logs every step, from mine to manufacturer, immutably. This gave them a verifiable ESG badge, boosting brand trust and making compliance reporting straightforward.
2. Real-Time Battery Health, Unlocking Second-Life Value
The client wanted real-time battery data to support accurate warranties and resale value. We connected the passport to the vehicle’s Battery Management System to track health, charging cycles, and temperature. This lets them validate warranty claims precisely and gives buyers confidence with certified battery health reports.
3. Safe & Sustainable End-of-Life
The client needed a way to make battery recycling safe and efficient. We gave authorized recyclers access to final battery health, internal resistance, and critical events. This prevents hazards during disassembly and helps sort batteries for material recovery or second-life use.
Business Value Delivered: From Cost Center to Profit Driver
The platform generated measurable ROI:
- For the Platform Owner: Architected as a subscription-based SaaS, it now creates a recurring revenue stream by serving supply chain partners and other OEMs.
- For the OEM: Compliance costs and risks dropped significantly. Consumer trust surged, and the platform became a marketing tool that enhanced the resale value of the EV fleet.
Conclusion
Battery Passport Apps are no longer optional in 2025, they are essential tools that help companies meet strict regulatory requirements, strengthen their sustainability credentials, and unlock new business models built around data transparency and circular value chains. For enterprises and platform owners, this shift represents a chance to lead rather than follow, turning compliance into a competitive edge. Idea Usher helps businesses take that step with tailored development, seamless integration, and forward-looking solutions that transform Battery Passport Apps into growth engines for the future.
Looking to Develop a Battery Passport App?
A battery passport should drive business growth, not drain resources. At Idea Usher, we build powerful applications that deliver radical transparency for consumers while providing companies with actionable intelligence across the entire battery lifecycle.
With over 500,000 hours of coding expertise and a team of ex-MAANG/FAANG engineers, we design apps that are secure, scalable, and built to last.
- Verifiable ESG reporting that strengthens compliance and builds brand trust.
- AI-powered insights to extend battery lifespan and unlock more value.
Your Battery Passport can be more than a regulatory requirement; it can be a strategic advantage.
Ready to power up your strategy? Explore our latest projects and connect with our team today.
Work with Ex-MAANG developers to build next-gen apps schedule your consultation now
FAQs
A1: A Battery Passport App serves as a comprehensive digital record of a battery’s lifecycle, capturing everything from manufacturing and usage to recycling. It ensures compliance with regulations, promotes transparency for all stakeholders, and provides actionable insights that help businesses create more value from their batteries.
A2: Battery Passport Apps are essential for enterprises, OEMs, recyclers, and platform owners who want to meet EU regulatory requirements while gaining a competitive edge. By tracking and reporting battery data, these organizations can improve operational efficiency, strengthen ESG credentials, and foster trust with customers and partners.
A3: Data security in a Battery Passport is achieved through robust measures such as blockchain technology, cryptographic hashing, and layered access controls. These mechanisms ensure that information is tamper-proof, transparent, and accessible only to authorized parties, providing confidence in both compliance and operational integrity.
A4: Absolutely. Smaller businesses can leverage Battery Passport Apps through SaaS-based solutions offered by platform owners. This approach allows them to access the benefits of battery lifecycle tracking and regulatory compliance without bearing the high upfront costs of custom development, making advanced sustainability tools accessible to companies of all sizes.












